J9九游会·「中国」真人游戏第一品牌
首页
j9九游会真人游戏第一品牌
新闻中心
管理咨询
数字化转型
DCMM评估
两化融合
咨询案例
加入J9九游会·「中国」真人游戏第一品牌
集团介绍
集团荣誉
领导团队
集团新闻
集团公告
项目资讯
联盟动态
管理资讯
PPP
特色小镇
平台型组织
战略规划
战略管控
战略绩效薪酬
人力资源
营销战略
营销管控
整合营销传播
财务管理
企业文化
国际化战略
流程优化
精益生产
连锁经营
风险内控管理
技术创新
品牌推广
互联网营销
股权激励设计
数字化转型
战略管理
绩效管理
计划管理
集团管控
平衡计分卡
管理体系贯标
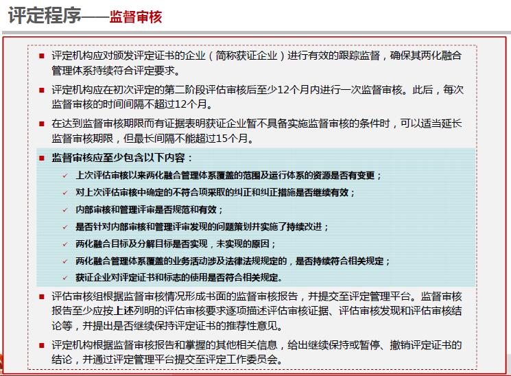
体系监督审核
体系再评定
管理体系落地
按行业
按职能
两化融合
咨询案例
按行业
按职能
两化融合
按行业
更多
能源化工行业
能源化工行业
房地产行业
金融行业
机械行业
建筑行业
冶金行业
军工行业
旅游行业
按职能
更多
战略执行
战略执行
战略规划
战略管控
战略绩效薪酬
品牌营销
财务管理
企业文化
国际化战略
两化融合
更多
管理体系贯标
管理体系贯标
体系监督审核
体系再评定
管理体系落地